深圳春源丽影电子科技有限公司

多功能硬盘光盘同步录播机WHA-02

时间:2022-05-30 20:44 作者:春源丽影

   WHA-02,是一款7路数字物理输入、16路IPC网络输入,硬盘光盘同步高清录播机。嵌入式LINUX操作系统,开创性无开箱用机方案,抽屉式带锁扣硬盘安装方式,嵌入了蓝光光盘刻录机,输入接口丰富,输出、环出接口全面;既可以本机全功能操作,也支持远程网络操控使用。既可以多画面合一录制,也可分别录制;机器具有可多路分别配音、混音、文件剪切、重点标记等丰富的功能。产品广泛应用于审讯、问询、谈话、接访、投招标室以及重要领域的大中型会议室、视频会议、智慧课堂、舞台演出、体育比赛、手术示教等场合的高清硬盘录像和光盘刻录。

 

 

               
 

一、外观和接口

 
1、外观
WHA-02标准2U+机箱制作,适合置放于各类机柜。纯镀锌板材质,整机黝黑色调,沉稳端庄,美观大方!

 

 
         
 
规格:主机规格:长*宽*高=44*36*11CM;固定爪:每个宽2CM;主机净重: 公斤
 
2、无开箱使用方案,简单便捷
  WHA-02前面板左侧,一个抽屉式硬盘抽取仓,轻轻一推或一开,即可插入或抽取3.5寸SATA硬盘,支持可达3TB的超大容量的硬盘,支持长时间连续录制。仓盖带有锁扣,开仓须用钥匙,只有专人才可以更换硬盘,资料保护更有保障!
  WHA-02前面板右侧,嵌入了一个蓝光光盘刻录机,轻轻一按,即可推入光盘,刻录完毕,会自动弹出,操控简易。
使用DVD光盘,刻录速率高,清晰度好,空白盘价格实惠!

 

 
        
 
 
 WHA-02无论安装或者更换硬盘、光盘,十分简便,无需拆机拧螺丝,纯粹的无开箱使用方案,行业内的领先之作!
 
3、WHA-02丰富的输入、输出、显示、控制接口
 
(1)、前面板:
 
     
 
     
机身前面板中间有醒目的指示灯,从上到下依次是 录像 网络 电源状态指示灯。

 

                                     
 
 右侧刻录机上面,有第一通道多合一输入音频选择、画面调节摇杆按键和状态指示灯。分别是电源指示灯、音频选择按键、画面模式指示灯、音频模式指示灯、画面选择摇杆按键。右侧一个USB接口,可接入鼠标操控机器。
 
             
 
 
机身左侧后端,内嵌一个小型有源音箱(可选),方便机器调试时使用。
 
(2)、后面板:
 
     
 
  

机器尾板右侧中间,为第一输入通道的四合一输入接口

 
              
 
分别有2个HDMI、1个DVI、1个VGA接口,均支持1080P60以及以下参数输入;该4路入口,支持录制为四合一画面模式,可通过前面板画面调节摇杆按键选择显示模式,分别可显示正方4画面、上下2画面、左右2画面、上一下三 4画面、单画面。
HDMI输入接口,支持含音频输入;每个输入接口右边各有一个3.5音频输入接口,可分别为视频配音或混音。
尾板右上角,有一个SDI BNC输出接口,可环出第一输入通道的音视频画面。
 
尾板左侧下面的3个HDMI输入接口,是第二、第三、第四输入通道,各有一个HDMI输入,均支持1080P60以及以下参数输入;均支持含音频输入。各输入接口录制的画面是各自独立的音视频文件。每个HDMI输入接口左侧各有一个SDI BNC接口,可各自环出HDMI输入的音视频画面。
 
                
 
 
尾板左侧上面,有一组机器的视频环出、音频输出、输入接口。
 

              
依次为2个AV BNC环出接口、1个红色3.5音频输出接口;四个白色音频输入接口,可分别为第一、二、三、四输入通道配音。当每个输入视频含有音频时,也可进行混音。
 
尾板右下部,是整机控制和输出部分
                        

 

  有1个千兆自适应LAN网口,可接路由器或者交换机;有2个USB接口,可接移动硬盘、鼠标进行文件备份;1个HDMI输出接口,可含音频输出4个通道输入的音视频画面,支持16/8/4/1画面显示;有RS485、232协议控制接口,可接入并操控云台摄像机;有1个12V4A的电源插口;1个硬电源开关;右边1个VGA输出接口,可与HDMI同步输出显示画面。
 

        
注:尾板中下部的4个SDI BNC接口,为选项使用,本机型不支持使用。
 
二、功能介绍
 
1、便捷的操控模式
 
  WHA-02录播机,可完全脱离网络和电脑,支持本机直接接电视机或者显示器,接入USB鼠标操控。由于采用无开箱用机方案,客户采购回家,在前面板插入硬盘或插入光盘即可硬盘录像、光盘刻录。
                
          
          
  录播机接电视机后,鼠标点右键即可进入快捷操控菜单。如录像控制、回放、云台控制、输出调节、通道模式、画面调节、关闭系统等。点击主菜单,则进入更具体的系统设置等界面。
 
              
 
 
WHA-02也支持局域网电脑进行远程操控。
 
  录播机用网线接入电脑或者都接入路由器(交换机)后,在录像机的网络设置端,会产生一个IP地址,在电脑浏览器输入IP地址,即可进入录播机的后台系统。可以与本机操控一样进行操作录播机。
 
                 
 

2、丰富的数字物理输入、输出、环出接口,满足不同场景高清录制、播放和显示需要

    WHA-02,不仅支持4路合成录制,也支持分别录制,是全景录播机与常规录播机的有力融合。
  支持输入5路HDMI、1路 DVI 、1路VGA常用的数字接口,兼容市面上常见的各类高清摄像机以及播放机。
  支持1080P60以及以下各类参数输入,具有宽泛的兼容性。
  具有HDMI、VGA、AV同步实时输出接口,可接多台设备同时显示。
  具有4个SDI环出接口,可实时环出四个输入通道实际画面。
 
3、具备混音模式,既支持每个输入接口分别配音,也支持多输入音频混音录制。
   HDMI本身支持含音频输入,满足了视频会议录制的音频要求。
  4个3.5音频输入接口,满足了多合一输入通道每个输入接口的配音;也可共同混音录制。
  4个莲花音频输入接口,支持为每个通道另外配音。
 
4、数字高清物理输入接口与网络IPC双兼容输入型录播机
  WHA-02,不仅支持多达7路数字物理接口输入录制;也支持IPC网络信号输入录制;如网络摄像机、远程视频会议终端设备等网络信号。
 

                  
(1)、纯数字物理输入模式:4通道7路输入;
(2)、同时切入4路IPC网络信号输入同时录制
  当4通道7接口物理输入时,可一键切为同时输入4路1080P高清IPC网络信号输入;实现8通道11机位同时录制。
(3)、一键切为8路1080P高清纯IPC网络信号输入录制
(4)、一键切为16路960P IPC网络信号输入录制
 
5、画面显示模式科学简洁
  WHA-02输入信号源后,画面显示模式丰富实用。既可以7路数字物理输入接口四通道7画面显示,也可一键单通道全屏显示。
 
             
 
  第一通道的4路输入全景画面,可通过摇杆按键调整为 正方4画面、上下2画面、左右2画面、上一下三 4画面、单画面。该通道录像模式为多合一录像模式,适合会议室、教室、医疗示教、投招标室、体育赛事、舞台演艺等同一场景时音视频录制使用。
  
全景输入通道显示模式:
             

 

  第二、第三、第四通道,为分别独立音视频录制模式,为各自独立的显示画面。适合视频会议终端设备录制、小型会议室录制。由于机器具备良好的混音功能,可以同时录制三间视频会议终端或者三个安装了一台会议摄像机的小型会议室使用。
  当数字物理信号输入与网络IPC混合输入时,可以显示为16/8/4/1画面模式。每个画面均可以一键全屏。
 
6、光盘刻录 简单方便
(1)、实时刻录
  按下光盘出仓键,置放好DVD光盘,选择任一输入通道,点击实时同步刻录,就开始实时刻录。可显示刻录时间进程、光盘剩余容量。刻录完毕,光盘会自动弹出。使用8.5G的空白光盘,可以连续刻录4个小时。
 

 

(2)、备份刻录
  进入文件备份界面,选择任一输入通道,或者选择全通道,对已经录制到硬盘的文件,将需要刻录的文件打包为光盘容量兼容的大小,一键进行备份刻录,刻录完成,会提示刻录完毕,弹出光盘。
 
   
 
7、硬盘录制模式,实用快捷
  用钥匙打开硬盘仓,置放进入3.5寸SATA硬盘,锁上仓盖即更换好硬盘;可置放高达3T的大容量硬盘;录制满后,可关机更换新硬盘。可设置录制满自动停止,也可设置覆盖录制。以输入1080P60高分辨率计算,单通道每小时占用硬盘空间1.8G左右,3T硬盘,可以连续录制2个多月。
(1)、选择好需要录制的通道,一键开启或者停止录制;
 
                        
 
(2)、定时预约录制;每个通道每天可设置4个定时预约录像时间段。
 
                       
 
(3)、移动侦测录制
(4)、报警录制
(5)、开机自动录制;开机后可默认上一次关机时的模式,自动录制。
(6)、录制文件为标准高清H264格式,即使突然断电,也可保护文件不丢失。
(7)、兼容HDCP协议,支持录制各类加密视频。
 
8、WHA-02支持纯录音使用
  该机不仅是一台多功能视频录播刻录机,也是一台4路录音机。当4个输入通道视频端口没有输入视频信号,只输入给音频时,即可实现录音功能。
 
9、文件播放
  WHA-02不仅支持在硬盘录像的时候实时同步直播,也支持边录边回看,或者进行单纯的视频回放。
由于是多通道输入录制,回放时具有多种文件检索回看模式。
(1)、检索模式
有时间点检索、日历检索、事件检索、通道检索模式
 
            
 
(2)、回放模式
可以多路实时回放、单选任何一路放大回放
 
              
 
(3)、光盘播放
  将光盘插入有DVD光驱的电脑,利用随机配送的播放软件播放;该软件即可小窗口播放,也可一键全屏播放;还可将光盘的H264文件一键转换为AVI格式。
 
  
 
 
  10、文件备份
  录制到内置硬盘的文件,可在机器的USB接口插入U盘或者移动硬盘拷贝出来。拷贝的时候,可以选择某一通道的多个文件,或者全通道的文件,一键进行备份,备份的时候,可选格式AVI。同样,也可如上述,用光盘刻录备份。备份的时候,无论是移动硬盘还是光盘刻录备份,均可以选择全通道的文件打包备份。
 
          
 
11、文件剪切和重点标记功能
   录制到硬盘里的视频,可以将其中某一时段的文件,掐头去尾,单独剪切备份到移动硬盘或者刻录到光盘。对重要文件的去粗存精,具有重要的意义。
图片:
   对硬盘里繁杂的文件,可将其中经常要回放的视频进行重点标记,以便快捷找到播放;可以中英文命名标记!
图片:
 
12、网络功能
  WHA-02不仅支持本机操控,也具有丰富的网络功能。
(1)、局域网电脑操控功能
  在局域网电脑通过浏览器登陆WHA-02的IP地址,进入后台,可以进行视频直播、视频点播、视频下载、语音对讲、系统设置、录像控制等操控。
 
    
           
               
(2)、因特网电脑、手机支持远程直播
  因特网公网的电脑、手机安装客户端,输入WHA-02的ID号码即可远程直播录播机正在输入录制的音视频信号。
图片25
因特网电脑客户端登陆:
               

 

 手机客户端登陆
 
             
 
(3)、可以直接操控云台摄像机
  WHA-02具有RS232、485协议接口,接入云台摄像机,即可直接在录像机上用鼠标操控摄像机的上下左右、推远拉近、聚焦变焦功能。录播机接电视机本机操控和局域网电脑操控,均支持摄像机云台操控。
 
                 
 
 
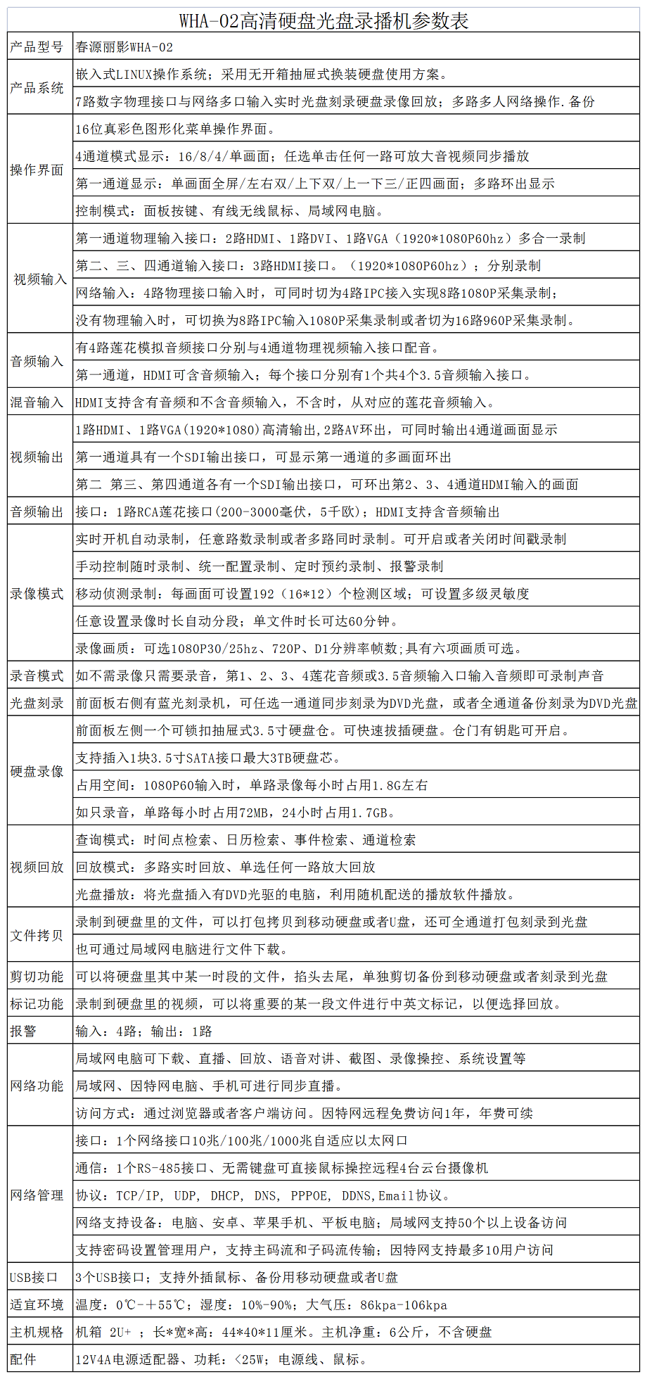
三、产品参数表
 

 

四、产品优势
 
     
 
    
  春源丽影WHA-02多功能高清光盘刻录硬盘录播机,支持7路数字物理输入接口,兼容各类高清摄像机、视频会议终端设备等接口输入录制;也支持多达16路网络IPC信号输入录制;内嵌蓝光光盘刻录机,置入了带锁扣抽屉式硬盘仓,光盘刻录便捷,硬盘录像方便;不仅支持本机操控,也支持局域网电脑操控,还支持因特网远程直播。输入分辨率高,录制清晰度好,操控便捷,使用方便,而且产品售价与网络上那些价格昂贵的录播机相比,性价比高的多!该产品对于既需要光盘刻录也需要硬盘录像的党政机关、企事业单位、医疗手术室、公检法问询、投招标室、教育培训、舞台演艺、体育赛事等单位,具有极高的使用价值!
  新品上市,诚招加盟合作伙伴!

直销热线:0755-36523961   15361020383(同微信)  在线QQ:570888503

加盟热线:0755-23280681   18124610961(同微信)  在线QQ:417579384
 
直销商城:http://shop.cncyly.net/    
公司官网:http://www.cncyly.net/  
公司淘宝网:https://cncyly.taobao.com  
 
   扫码加微信 交流更方便

    
 

关注春源丽影公众号  最新信息早知道