深圳春源丽影电子科技有限公司

4路HDMI16路网络输入录播机WHR-04

时间:2022-05-30 20:42 作者:春源丽影
   WHR-04,是一款4路HDMI输入、16路IPC网络输入的高清硬盘录播机。嵌入式LINUX操作系统,开创性无开箱用机方案,双抽屉式带锁扣硬盘安装方式,不仅支持硬盘录像,也支持USB外接蓝光刻录机刻录光盘;支持直接接显示器或者电视机全功能操作,也支持远程网络操控。机器具有多路分别配音、混音、文件剪切、重点标记等丰富的功能。产品广泛应用于多台视频会议终端设备同时录制、多间会议室同时录制、法庭审讯录制、投招标室录制、多台网络电视机顶盒录制、网络广告远程监控录制以及重要领域的大中型会议室、智慧课堂、舞台演出、体育比赛、手术示教等场合的高清硬盘录播。

 

 
 
一、外观和接口
 
1、外观
WHR-04,是标准2U+机箱,可置放于各类机柜。使用纯镀锌板材质制作,整机黝黑色调,沉稳端庄,美观大方!

 

 

        
规格:
  主机规格:长*宽*高=44*36*11CM;固定爪:每个宽2CM;主机净重:7 公斤
 
2、无开箱使用方案,简单便捷
  WHR-04前面板左右各有一个抽屉式硬盘抽取仓,轻轻一推或一开,即可插入或抽取3.5寸SATA硬盘,每个仓位支持可达3TB共6TB的超大容量的硬盘,由于更换硬盘方便,支持更长时间连续录制。
 

 

WHR-04安装更换硬盘,十分简便,无需拆机拧螺丝,纯粹的无开箱使用方案,行业内的领先之作!仓盖带有锁扣,开仓须用钥匙,只有专人才可以更换硬盘,资料保护更有保障!

 

 
        
 

 

3、WHR-04丰富的输入、输出、显示、控制接口
 
前面板:
        

 

中间有 录像 网络 电源状态指示灯。
 
右侧一个USB接口,可接入鼠标操控机器。
 
机身左侧后端,内嵌一个小型有源音箱(可选),方便机器调试时使用。
 
WHR后面板:
 
       
 
视频音频输入、输出:
  机器左下侧,有4个HDMI输入接口,支持1080P60hz输入,支持含音频输入。每个HDMI左侧有一个SDI环出接口,可实时环出这4路HDMI输入的信号。该4路HDMI输入录制后,为各自独立的音视频文件。
 
  尾板中间,能看到一组 4个BNC接口,这是SDI视频输入接口,本机型默认不可用。
 
  尾板左侧上面,有一组机器的视频环出、音频输出、输入接口。
依次为2个AV BNC环出接口、1个红色莲花音频输出接口;四个白色音频输入接口,可分别为第一、二、三、四输入通道配音。4路HDMI含有音频输入时,也可进行混音。
 
尾板右下部,是整机控制和输出部分
 
  有1个千兆自适应LAN网口,可接路由器或者交换机;有2个USB接口,可接移动硬盘、鼠标进行文件备份;1个HDMI输出接口,可含音频输出4个通道输入的音视频画面,支持16/8/4/1画面显示;有RS485、232协议控制接口,可接入并操控云台摄像机;有1个12V4A的电源插口;1个硬电源开关;右边1个VGA输出接口,可与HDMI同步输出显示画面。
 

      
二、功能介绍
 
1、便捷的操控模式

 

  WHR-04录播机,可完全脱离网络和电脑,支持本机直接接电视机或者显示器,接入USB鼠标操控。由于采用无开箱用机方案,客户采购回家,在前面板插入硬盘即可录像。

 

  录播机接电视机后,鼠标点右键即可进入快捷操控菜单。如录像控制、回放、云台控制、输出调节、通道模式、画面调节、关闭系统等。点击主菜单,则进入更具体的系统设置等界面。
 

 

                               

             
 
              
WHR-04也支持局域网电脑进行远程操控。
  录播机用网线接入电脑或者都接入路由器(交换机)后,在录像机的网络设置端,会产生一个IP地址,在电脑浏览器输入IP地址,即可进入录播机的后台系统。可以与本机操控一样进行操作录播机。
 
                 
 
2、丰富的数字物理输入、输出、环出接口,满足不同场景高清录制、播放和显示需要
    WHR-04,支持输入4路HDMI数字物理信号,兼容市面上常见的高清摄像机以及播放机。
  HDMI输入支持1080P60以及以下各类参数输入,具有宽泛的兼容性。
  具有HDMI、VGA、AV同步实时输出接口,可接多台设备同时显示。
  具有4个SDI环出接口,可实时环出第一、二、三、四通道输入的实际画面。
 
3、具备混音模式,既支持每个输入接口分别配音,也支持多输入音频混音录制
   HDMI本身支持含音频输入,满足了视频会议录制的音频要求。
   4个莲花音频输入接口,支持为每个通道另外配音。
 
4、数字高清物理输入接口与网络IPC双兼容输入型录播机
  WHR-04,不仅支持4路HDMI输入录制;也支持IPC网络信号输入录制;如网络摄像机、远程视频会议终端设备等网络信号。
 

           
(1)、纯数字HDMI物理输入模式:4通道输入;
(2)、同时切入4路IPC网络信号输入同时录制
  当4通道输入时,可一键切为同时输入4路1080P高清IPC网络信号输入;实现8通道同时录制。
(3)、一键切为8路1080P高清纯IPC网络信号输入录制
(4)、一键切为16路960P IPC网络信号输入录制
 
5、画面显示模式科学简洁
  WHR-04输入信号源后,画面显示模式丰富实用。既可以4路数字物理输入接口四通道4画面显示,也可一键单通道全屏显示。
       

 

当数字物理信号输入与网络IPC混合输入时,可以显示为16/8/4/1画面模式。每个画面均可以一键全屏。
 
6、硬盘录制模式,实用快捷
 
  用钥匙打开两个硬盘仓,可分别置放进入3.5寸SATA硬盘,锁上仓盖即更换好硬盘;录制满后,可关机更换新硬盘。可设置录制满自动停止,也可设置覆盖录制。还可以设置两块硬盘冗余录制,既两块硬盘录制同样的内容,对重要场合录制,资料保存更有保障。以输入1080P60高分辨率计算,单通道每小时占用硬盘空间1.8G左右,6T硬盘,可以连续录制4个多月。如果要保持常年录制资料,可以换硬盘即可。有录制资料的硬盘,需要播放时,再插入该录播机即可播放。
(1)、选择好需要录制的通道,一键开启或者停止录制;
 
                
 
(2)、定时预约录制;每个通道每天可设置4个定时预约录像时间段。
 

 

                
(3)、移动侦测录制
(4)、报警录制
(5)、开机自动录制;开机后可默认上一次关机时的模式,自动录制。
(6)、录制文件为标准高清H264格式,即使突然断电,也可保护文件不丢失。
(7)、兼容HDCP协议,支持录制各类加密视频。
 
7、USB光盘刻录 简单方便
    在机器尾板的USB接口,插入USB蓝光刻录机,即可用DVD光盘进行视频刻录。
(1)、实时刻录
  选择任一输入通道,点击实时同步刻录,就开始实时刻录。可显示刻录时间进程、光盘剩余容量。刻录完毕,光盘会自动弹出。使用8.5G的空白光盘,可以连续刻录4个小时。
 

 
(2)、备份刻录
  进入文件备份界面,选择任一输入通道,或者选择全通道,对已经录制到硬盘的文件,将需要刻录的文件打包为光盘容量兼容的大小,一键进行备份刻录,刻录完成,会提示刻录完毕,弹出光盘。
 
   
 
8、WHR-04支持纯录音使用
  该机不仅是一台多功能视频录播刻录机,也是一台4路录音机。当4个视频输入端口没有输入视频信号,只输入给音频时,即可实现录音功能。
 
9、文件播放
  WHR-04不仅支持在硬盘录像的时候实时同步直播,也支持边录边回看,或者进行单纯的视频回放。
由于是多通道输入录制,回放时具有多种文件检索回看模式。
(1)、检索模式
有时间点检索、日历检索、事件检索、通道检索模式
 
            
 
(2)、回放模式
可以多路实时回放、单选任何一路放大回放
 
              
 
(3)、光盘播放
  将光盘插入有DVD光驱的电脑,利用随机配送的播放软件播放;该软件即可小窗口播放,也可一键全屏播放;还可将光盘的H264文件一键转换为AVI格式。
 

 

                            

  
 
10、文件备份
  录制到内置硬盘的文件,可在机器的USB接口插入U盘或者移动硬盘拷贝出来。拷贝的时候,可以选择某一通道的多个文件,或者全通道的文件,一键进行备份,备份的时候,可选格式AVI。同样,也可如上述,用光盘刻录备份。备份的时候,无论是移动硬盘还是光盘刻录备份,均可以选择全通道的文件打包备份。
 
          
 
11、文件剪切和重点标记功能
   录制到硬盘里的视频,可以将其中某一时段的文件,掐头去尾,单独剪切备份到移动硬盘或者刻录到光盘。对重要文件的去粗存精,具有重要的意义。
图片:
   对硬盘里繁杂的文件,可将其中经常要回放的视频进行重点标记,以便快捷找到播放;可以中英文命名标记!
图片:
12、网络功能
  WHR-04不仅支持本机操控,也具有丰富的网络功能。

 

(1)、局域网电脑操控功能
  在局域网电脑通过浏览器登陆WHR-04的IP地址,进入后台,可以进行视频直播、视频点播、视频下载、语音对讲、系统设置、录像控制等操控。
 

 

           
               
(2)、因特网电脑、手机支持远程直播
  因特网公网的电脑、手机安装客户端,输入WHR-04的ID号码即可远程直播录播机正在输入录制的音视频信号。
 
因特网电脑客户端登陆:
               
 

 

手机客户端登陆

 
             
(3)、可以直接操控云台摄像机
  WHR-04具有RS232、485协议接口,接入云台摄像机,即可直接在录像机上用鼠标操控摄像机的上下左右、推远拉近、聚焦变焦功能。录播机接电视机本机操控和局域网电脑操控,均支持摄像机云台操控。
 
                 
 
 
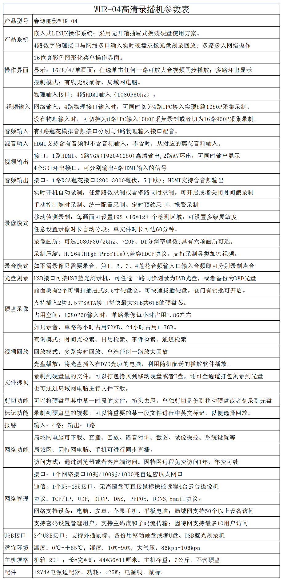
三、产品参数表
 

 
四、产品优势
 
  春源丽影WHR-04多功能高清硬盘录播机,支持4路HDMI输入接口,兼容各类高清摄像机、视频会议终端设备、各类广告机、电视播放机等接口输入录制;也支持多达16路网络IPC信号输入录制;置入了双带锁扣抽屉式硬盘仓,硬盘录像方便,USB光盘刻录便捷,不仅支持本机操控,也支持局域网电脑操控,还支持因特网远程直播。输入分辨率高,录制清晰度好,操控便捷,使用方便,而且产品售价与网络上那些价格昂贵的录播机相比,性价比高的多!该产品对于需要多路HDMI同时录制的用户,如多台视频会议设备同时录制、多间会议室同时录制、多台网络广告播放机同时录制以及大中型会议室录制、医疗手术示教录制、公检法问询录制、投招标室录制、教学讲课录制、舞台演艺录制、体育赛事录制、电视节目转播录制等领域,以及需要录制多台网络IPC信号的用户,具有极高的使用价值!
  新品上市,诚招加盟合作伙伴!

 

 更多WHR高清录播机产品资讯,请网络搜索“春源丽影”登陆公司官网,与在线客服垂询!

 
直销热线:0755-36523961   15361020383(同微信)  在线QQ:570888503
加盟热线:0755-23280681   18124610961(同微信)  在线QQ:417579384
 
直销商城:http://shop.cncyly.net/    
公司官网:http://www.cncyly.net/  
公司淘宝网:https://cncyly.taobao.com  
 
   扫码加微信 交流更方便

 

    关注春源丽影公众号  最新信息早知道