深圳春源丽影电子科技有限公司

春源丽影高清录控主机WHT-01

时间:2023-02-13 21:26 作者:春源丽影
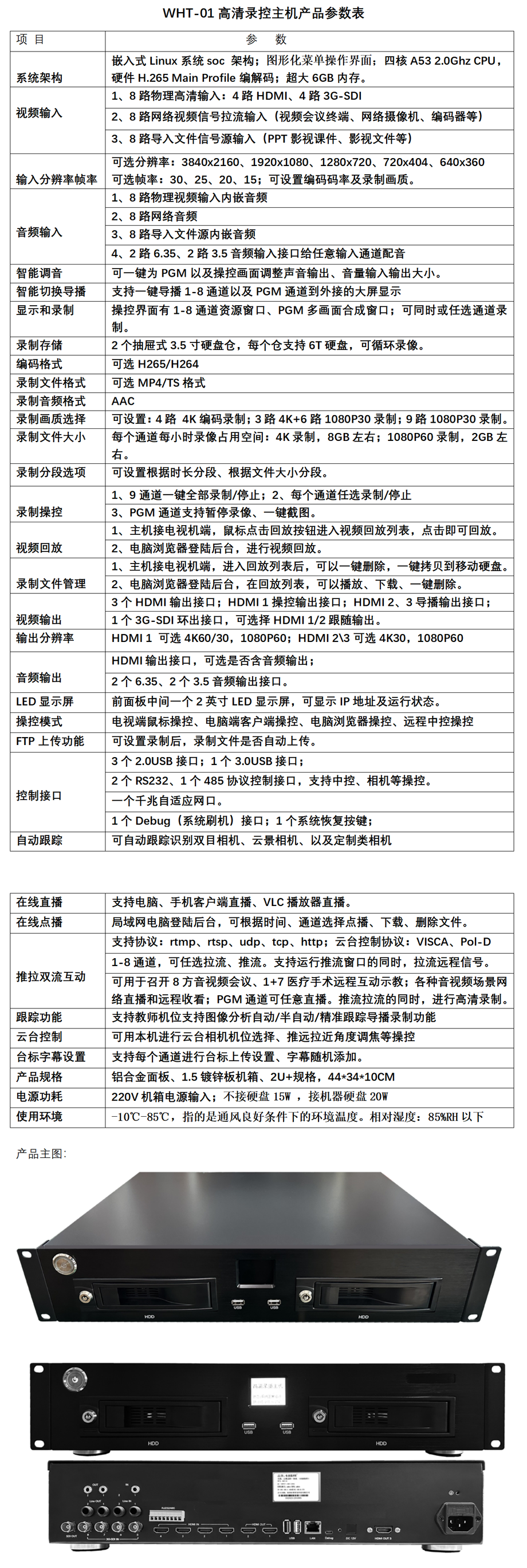
一、功能概述

 

  WHT-01,是深圳春源丽影电子科技有限公司新近推出的一款集“双流远程互动、三源信号输入、4K高清录播、8机位输入预览、9窗口导播操控”于一体的多功能会议终端暨录控主机。适合用于1+7视频会议交流和录制、本地大型会场录制、医疗手术远程示教和录制、智慧课堂远程监控和录制、法庭审讯远程直播和录制、大型演出直播和录制、体育赛事直播和录制等领域。机器具备的八机位数字物理信号源选择、网络信号源选择、文件信号源选择以及支持内嵌音频、外配音频和推流、拉流双流同步功能,成为行业内高清录播和远程会议设备的翘楚产品。只需一款产品就完成了远程视频会议、医疗手术示教、多路同步操控、大型场景高清录制等多功能用途,是大中型企事业单位、教育领域和各医疗机构使用的多用途实惠型产品!

 

              
 

 

二、产品外观

 

         
 
  
         
 
 
  WHT-01产品,黝黑喷砂工艺,纯金属材质制作,铝合金面板,工程机架构,超静音风扇,软硬双电源开关。整机端庄沉稳大气,架构结实耐用,是工程机的典范机型,标准2U+机箱,适合机柜置放。

 

 
        
 
 
WHT-01,带锁扣双抽拉式硬盘仓,无开箱换硬盘方案,安全快捷更稳定。16T超大容量,无障碍长时间连续录像。
 
 
      
 
 
WHT-01丰富的输入、输出以及控制接口,满足了系统完成丰富的产品功能。
 
     

 

     
 
  
 
         
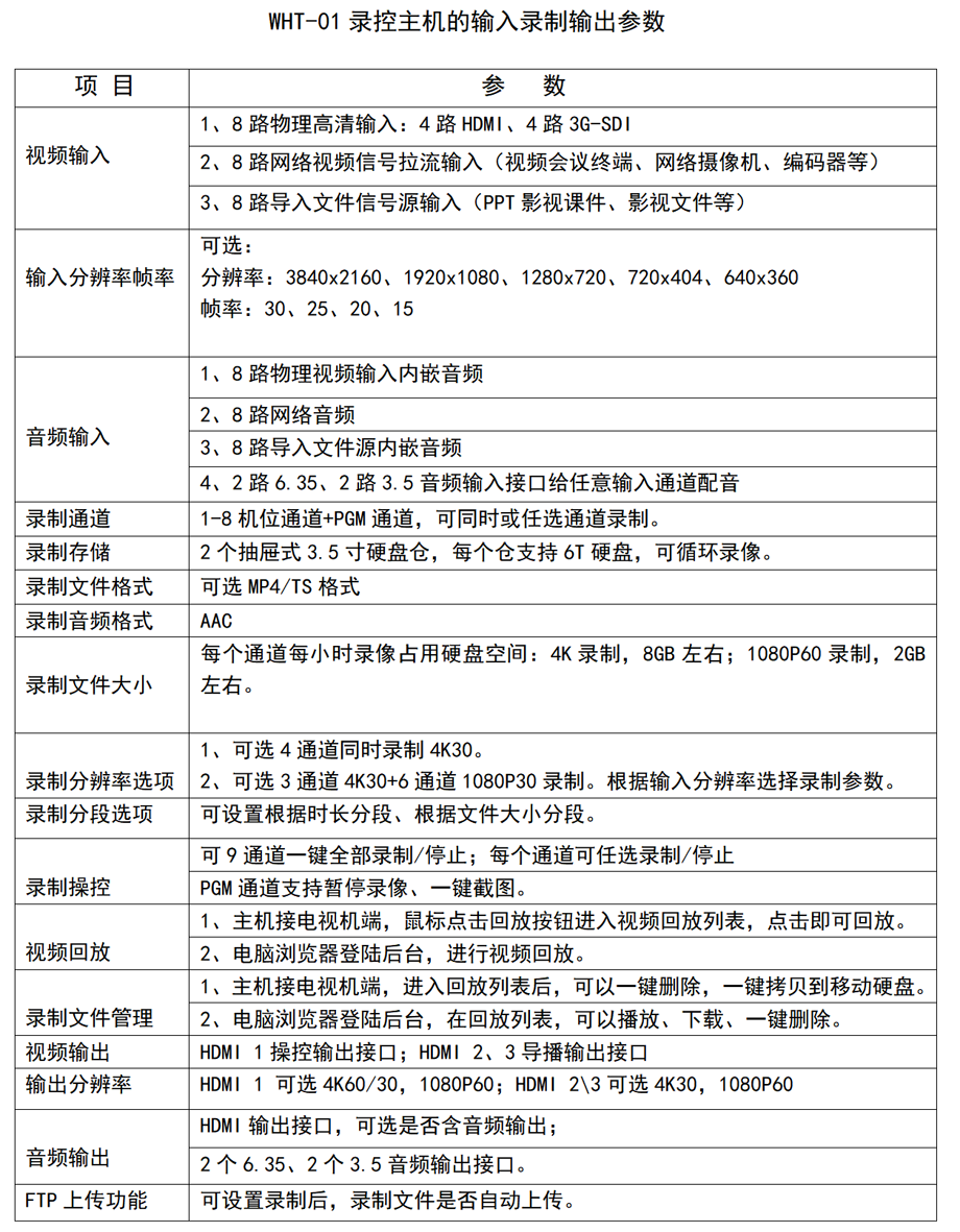
   三、视频输入、输出类型

 

(一)视频输入

  WHT-01机器,支持8机位输入通道、每个通道均支持三种视频信号源输入、四种音频配音。
1、本地4路HDMI、4路3G-SDI视频源输入
8路高清输入,支持大型会议场景的高清录制使用;支持4K以及以下各类参数输入。
2、8路网络远程视频信号源输入
每一个输入机位,均可一键切入远程网络信号。共支持导入8路远程网络设备。
3、支持8路导播文件源视频输入
  之前制作好的PPT课件、需要播放的影视教材等资料,均可作为信号源导入播放、录制。

 

(二)、音频输入
1、本地8路视频内嵌音频
2、8路远程网络流文件音频
3、8路导播文件源内嵌音频
4、2个6.35、2个3.5接口输入外配音频

 

(三)输出接口

支持三路HDMI 4K60/30视频输出,1路操控,2路导播画面显示。
支持四种音频输出,3路HDMI含音频输出,2路6.5、2路3.5音频输出接口。

 

 
四、真4K高清录播、1080P高清录播,各类录播参数任意选择

 

  机器支持4路4K输入录制、8路1080P60输入录制。支持开机自动录制;支持一键9窗口全部录制/停止;支持每一个窗口分别启动录制/停止、一键全屏;支持一键回放、一键删除、一键拷贝、一键远程下载。即可选择按时长录制自动分段、也可按录制文件大小自动分段。支持上传到FTP云端服务器。其中PGM通道,还支持暂停录制、一键截图。

 

 

 

 

 

五、强悍的文件管理功能

 

  无论是本机接电视机端,还是局域网电脑端,均可一键进入视频录制列表,完成视频回放、视频点播、视频拷贝、视频下载以及视频删除等操控。

 

            
 

 

六、推拉兼备 双流并行 完美实现本地远程音视频交流互动

 

可做视频会议主机,实现八方交流互动;

 可做医疗手术远程示教录控主机,实现1间示教室+7间手术室实现手术远程互动
 可做推流直播机,进行网络会议、医疗手术远程直播。
 支持远程电脑、手机、解码器收看直播

 

 

            
  

 

七、简洁清晰的开机操控界面

 

   WHT-01的HDMI 1输出接口接入液晶电视机,进入本机操控界面。通过鼠标即可根据显示的窗口和功能按钮进行操控。

 

   
 
 左上角是多画面合一窗口(PGM)、右上角是功能操控区、
 中间一行有功能控制按钮、下面两行是8个通道预览窗口以及每个窗口右侧的功能按钮。
 9个窗口既可以预览,也可随意录制!
  PGM是多画面合一显示录制窗口,有单屏全画面、一大一小、大小互换、左右画面、4个正方形显示、一大两小六种固定模式选择;还有四个自定义设置入口。

 

      
 
 PGM窗口下面是该通道的操控功能按钮:
  有录制时长显示、有录像的开始/暂停/停止按钮;截图按钮;一键全屏按钮。
 
      
 
右上角的功能操控区,一目了然,简易入手。
 

   
音频设置,可以设置PGM通道配音选择;
视频设置,可以一键切换导播画面。可选择PGM、1-8通道这9个窗口的其中一个窗口进行导播。HDMI 2、HDMI 3 两个输出接口,均可以同时导播输出。
 
中间一行右侧为系统功能操控按钮:

 
可以对机器9通道统一进行一键录制/一键停止/关闭系统。可以进入视频回放列表,进行文件播放、删除、拷贝。
可以进入系统设置。
 
 8通道预览画面,根据视频输入源,切换输入什么信号源,就显示什么画面。

 

 
 
8通道每个窗口都可以用鼠标点击全屏显示。
右侧有设置、调节在PGM窗口的布局序号、录像开始/停止按钮。
                  
 
 
八、丰富的机器操控模式

 

  本机支持电视端鼠标操控、电脑端客户端操控、电脑端浏览器设置操控以及中控控制四种方式。

  
1、电视端和电脑客户端操控功能以及操控模式基本一样

 

   电视端和电脑客户端都可以预览9窗口的直播画面。可以显示每个通道录像时间、系统时间、机器IP地址。

 

第一、综合功能操控
(1)、可以设置PGM窗口画面布局方式和转场特效以及音频调节;可以设置台标、字幕;可以一键导播控制。
(2)、可以进入系统设置设置信号源选项、音频源选项、主辅码流参数、录制参数、硬盘管理等功能。
(3)、可以一键开启9窗口全通道录像、全通道停止录像。
(4)、可以进入视频回放、视频删除、视频下载、视频拷贝界面。
(5)、可以一键重启或者关闭系统。

 

第二、8通道9窗口操控
(1)、PGM通道,可以一键录像、一键停止;可以暂停录像、一键截图、一键全屏。可以设置PGM各类参数。
(2)、1-8通道,每个通道都可以分别选择一键录像、一键停止、一键全屏。可以设置通道的各类参数。可以调节该通道在PGM窗口的布局位置。

 

2、电脑浏览器端操控

 

(1)、可以进行通道管理,包括信号源、音频源选择;主辅码流参数设置;录制文件设置、云台、字幕设置。
(2)、可以进行录制文件管理,包括视频回放、视频下载、视频拷贝、视频删除;可以操控导播文件源管理。
(3)、可以进行系统设置,包括网络设置、权限设置、日期时间设置、音视频输出设置、磁盘管理和版本设置。
(4)、可以进行系统维护,包括系系统升级、内核升级、开机log0升级、关闭和重启系统。
 
3、远程中控控制
  可以在中控编写与录播机对应的控制代码,进行远程中控操控录播机的主要功能。
 

 

九、简洁的系统设置功能

 

 系统设置界面,有网络设置、权限设置、日期时间设置、音视频输出设置、磁盘管理设置、版本设置入口,用鼠标即可设置操控。

 每个视频源通道,均具有输入源、本地视频、主次码流、文件录制、图标字幕、云台控制设置入口。
 可以快捷的选择输入信号源,设置音频配置、录像画质、分段模式以及设置录制文件的片头片尾字幕LOG和云台控制等功能

 

         
 
 
十、广泛的使用领域

 

   WHT-01丰富强悍的功能,造就了广泛的使用用途。由于具有4个HDMI、4个3G-SDI的8个物理输入接口,支持用于大型会议室、大型礼堂、大型广场、大型体育场等场合进行音视频高清录制。由于每个输入通道接口均支持拉流、推流功能,可以拉入远方8个地区的会议室的网络音视频信号,可以利用该机召开1+7远程视频会议以及同步录制。在医疗领域,可以进行1间专家示教室与7间远程手术室进行网络音视频交流指导并同步录制。在教学领域,不仅可以同时录制大型教室的全景音视频画面,还可以远程同时监看监听8间远程教室教学实况。大型法庭审判场合,支持接入多种多个高清摄像机、接入多种音频设备进行高清录制。由于该机8路物理输入均支持内嵌音频输入,可以同时录制8台网络电视机顶盒并可以任选一路进行导播,是电视转播台进行录制和导播的有利工具。丰富的网络推流功能,支持远程电脑、手机、解码器、视频会议终端设备、具有拉流功能的会议录播主机等设备同步收看收录会议、教学、医疗示教、法庭审讯、体育赛事的实况。实用性极强的导播功能,可以将需要外放的视频通道一键导入外接的大屏对公众播放。

 

新品上市,热忱欢迎广大渠道经销商、同仁加盟合作!
 
招商热线:0755-23280681    18124610961(同微信)
直销热线:0755-36523961    15361020383(同微信)
直销商城:http://shop.cncyly.net      
公司官网:http://www.cncyly.net   
淘宝商城:https://cncyly.taobao.com