深圳春源丽影电子科技有限公司

网络互动录播一体机WHT-02

时间:2023-04-18 19:55 作者:春源丽影
     随着网络的不断提速,网络视频会议已经全面普及,医疗手术远程示教也得以实现。目前市面上大多数网络交流设备,嵌入了多方MCU功能,可以实现远方多单位间的音视频交流。但是,传统的MCU网络终端设备存在着价格昂贵、操作繁琐等弊端,尤为突出的是,基本所有的网络终端主机都不具备录制功能,给资料保存带来了麻烦。为此,深圳春源丽影电子科技有限公司新近研发推出了一款既能用于各类会议、教学、审讯、手术、电视转播等领域的高清录播,也具备了多方网络远程单元之间进行音视频交流功能的网络互动录播一体机WHT-02,大大扩展了网络终端主机的功能,使用快捷简单、价格实惠低廉,一机多用,是一款高效节能、功能全面、性能优异的新型音视频办公设备。

 

        
 
 

 

一、WHT-02基本配置

 

   系统采用嵌入式Linux系统soc 架构;图形化菜单操作界面;四核A53 2.0Ghz CPU,硬件H.265 Main Profile编解码;超大6GB内存。

 

  (一)、产品外观

 

 
        
 
  WHT-02产品,机身黝黑喷砂工艺,纯金属材质制作,铝合金面板,工程机架构,超静音风扇,软硬双电源开关。整机端庄沉稳大气,架构结实耐用,是工程机的典范机型,标准2U+机箱,适合机柜置放。
 
 
      
        
 

 

 
 
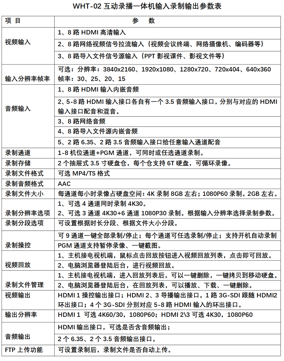
(二)、8个HDMI输入通道,3种信号源选择
 
  WHT-02主机,具有8路HDMI物理输入通道,每一路输入通道可以选择HDMI视频信号源、网络视频信号源、导入文件视频源信号。
 1、HDMI输入,支持4K30以及以下诸多分辨率帧率选项。
 2、网络信号源,支持RTMP、RTSP、HLS、FLV、TS拉流和推流。
 3、导入文件信号源,支持MP4、TS文件。可以导入提前制作好的各类教程视频进行直播。
  三种信号源输入,支持一键切换。编码支持H264/H265,均支持主、次码流选择,分辨率帧率可选4K30以及以下各类参数。
 
(三)、8个输入通道,支持多种音频配音、混音。
 
  1、8路HDMI输入都支持分别内嵌音频;均可以分别配音、混音。
  2、具有1路3.5、1路6.35音频输入接口可分别与8通道视频配音。
  3、每个输入通道,可以一键选择本地音频、line in线路音频、网络及文件音频配音。
 
(四)、具有3个HDMI输出接口,5个3G-SDI环出接口
 
  1、HDMI1是本地操控输出接口,可选4K60/30,1080P60输出。
  2、HDMI2、3,是导播画面输出接口,可选可选4K30,1080P60输出。
  3、SDI 1输出接口,可选择跟随HDMI 1/2输出接口显示。
  4、SDI 2-5输出接口,分别对应HDMI 5-8输入接口的环出视频。
 
(五)、具有多种音频输出接口
 
 1、HDMI、SDI输出接口,均可选是否含音频输出。
 2、具有2个3.5、2个6.35音频输出接口,支持同时输出。
 

(六)、多元化控制接口

 1、具有3个2.0 USB、1个3.0 USB接口,支持鼠标、键盘、触摸屏接入设备。

 2、具有2个RS232、1个485协议控制接口,支持中控、相机等操控。

 3、具有1个千兆自适应LAN网口,支持网络联通。
 

(七)、多种显示控制界面

 

1、WHT-02主机前面板具有2英寸LED显示屏,可显示IP地址以及运行状态。

2、HDMI 1接电视机显示操控界面

 

     
 
 左上角是多画面合一窗口(PGM)通道。
  右上角是功能操控区,分别有云台控制、台标字幕、PGM分屏选择、切换特效、音频选择、通道导播选择按钮;  有视频名称、主讲人名称、IP地址、硬盘存储空间显示界面。
中间一行有一键录制/停止、系统设置、视频回放、关闭/重启系统按钮。
下面两行是8个通道预览窗口。
每一个通道窗口分别有设置、录制/停止、一键全屏、分屏选值按钮。PGM通道还有暂停录像、一键截图按钮。
3、HDMI 2/3导播输出
 通过导播控制按钮,可以任意导播输出1-8通道以及PGM通道的全屏画面。
 

(八)、多种机器操控方式

 
1、HDMI 1接电视机端,用鼠标操控。
2、可以接入触摸屏操控。
3、局域网电脑登陆后台操控
4、局域网电脑登陆客户端操控。
5、远程中控操控

 

 
               
 

 

(九)、硬盘存储

 

  WHT-02主机前面板具有2个带锁扣抽屉式硬盘仓。每个仓可插入一块8T硬盘,共兼容16TB容量。断电即可通过钥匙开锁换硬盘。操作快捷,资料保存更有保障。

 

 
      
 
 

二、真4K高清录播、1080P高清录播,各类录播参数任意选择!

 
  机器支持4路4K输入录制、3路4K+6路1080P60录制、8路1080P60输入录制。
 支持开机自动录制;支持一键9窗口全部录制/停止;支持每一个窗口分别启动录制/停止、一键全屏;支持一键回放、一键删除、一键拷贝、一键远程下载。即可选择按时长录制自动分段、也可按录制文件大小自动分段。支持上传到FTP云端服务器。其中PGM通道,还支持暂停录制、一键截图。

   WHT-02丰富的输入通道、三种信号源选择、多种音频配音混音,适合多种领域进行高清录制。可用于广播电视8个频道进行转播、直播、录制,本地大型场景直播、录制,8方网络视频会议音视频交流、直播、录制,医疗手术远程示教、录制,智慧课堂远程直播、录制,法庭审讯远程直播、录制,大型舞台演出直播、录制,体育赛事直播、录制,8个问询室同时直播、录制,8套视频会议终端设备同时直播、录制,8间会议室同时直播和录制等领域。

 

 

 

 

 

 

 

三、强悍的文件管理功能

 

  无论是本机接电视机端,还是局域网电脑端,均可一键进入视频录制列表,完成视频回放、视频点播、视频拷贝、视频下载以及视频删除等操控。可设置是否自动上传到FTP服务器。
            
 
 

四、推拉兼备 双流并行 完美实现本地与网络远程音视频交流互动

 

 可做视频会议主机,实现八方交流互动;

 可做医疗手术远程示教录控主机,实现1间示教室+7间手术室实现手术远程互动

 可做推流直播机,进行网络会议、医疗手术远程直播。

 支持远程电脑、手机、解码器收看直播
                
                        

 

 
 
 
六、广泛的使用领域

 

   WHT-02丰富强悍的功能,造就了广泛的使用用途。由于具有8个HDMI输入接口,支持用于大型会议室、大型礼堂、大型广场、大型体育场、广播电视转播录制等场合进行音视频高清录制。由于每个输入通道接口均支持拉流、推流功能,可以拉入远方8个地区的会议室的网络音视频信号,可以利用该机召开1+7远程视频会议以及同步录制。在医疗领域,可以进行1间专家示教室与7间远程手术室进行网络音视频交流指导并同步录制。在教学领域,不仅可以同时录制大型教室的全景音视频画面,还可以远程同时监看监听8间远程教室教学实况。大型法庭审判场合,支持接入多种多个高清摄像机、接入多种音频设备进行高清录制。由于该机8路物理输入均支持内嵌音频输入,可以同时录制8台网络电视机顶盒并可以任选一路进行导播,是电视转播台进行录制和导播的有利工具。丰富的网络推流功能,支持远程电脑、手机、解码器、视频会议终端设备、具有拉流功能的会议录播主机等设备同步收看收录会议、教学、医疗示教、法庭审讯、体育赛事的实况。实用性极强的导播功能,可以将需要外放的视频通道一键导入外接的大屏对公众播放。
 
 

 

 

 

新品上市,热忱欢迎广大渠道经销商、同仁加盟合作!
 
招商热线:0755-23280681    18124610961(同微信)
直销热线:0755-36523961    15361020383(同微信)
直销商城:http://shop.cncyly.net      
公司官网:http://www.cncyly.net   
淘宝商城:https://cncyly.taobao.com