深圳春源丽影电子科技有限公司

7机位硬盘光盘同步刻录录播机WHA-01

时间:2023-07-20 16:53 作者:春源丽影
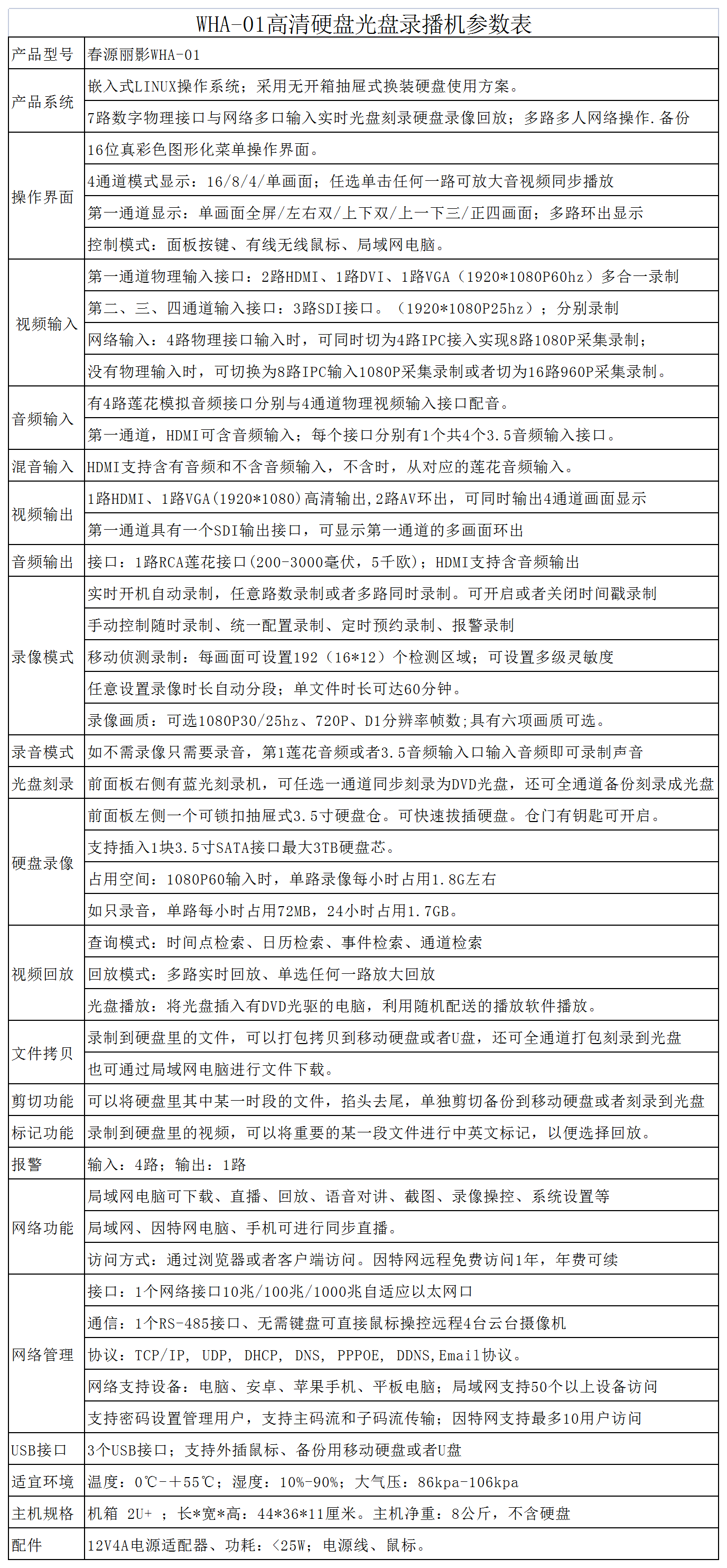
   WHA-01,是一款2路HDMI、1路DVI、1路VGA、3路SDI、16路IPC网络输入,硬盘光盘同步高清录播机。嵌入式LINUX操作系统,开创性无开箱用机方案,抽屉式带锁扣硬盘安装方式,嵌入了蓝光光盘刻录机,输入接口丰富,输出、环出接口全面;既可以本机全功能操作,也支持远程网络操控使用。既可以多画面合一录制,也可分别录制;机器具有可多路分别配音、混音、文件剪切、重点标记等丰富的功能。产品广泛应用于审讯、问询、谈话、接访、投招标室以及重要领域的大中型会议室、视频会议、智慧课堂、舞台演出、体育比赛、手术示教等场合的高清硬盘录像和光盘刻录。
 
              

 

一、外观和接口
 
1、外观

 

WHA-01标准2U+机箱制作,适合置放于各类机柜。纯镀锌板材质,整机黝黑色调,沉稳端庄,美观大方!
 
 
         
 

规格:主机规格:长*宽*高=44*36*11CM;固定爪:每个宽2CM;主机净重: 公斤
 

 

2、无开箱使用方案,简单便捷

 

  WHA-01前面板左侧,一个抽屉式硬盘抽取仓,轻轻一推或一开,即可插入或抽取3.5寸SATA硬盘,支持可达3TB的超大容量的硬盘,支持长时间连续录制。仓盖带有锁扣,开仓须用钥匙,只有专人才可以更换硬盘,资料保护更有保障!
  WHA-01前面板右侧,嵌入了一个蓝光光盘刻录机,轻轻一按,即可推入光盘,刻录完毕,会自动弹出,操控简易。
使用DVD光盘,刻录速率高,清晰度好,空白盘价格实惠!



 
        
 
 
  WHA-01无论安装或者更换硬盘、光盘,十分简便,无需拆机拧螺丝,纯粹的无开箱使用方案,行业内的领先之作!

 

 
3、WHA-01丰富的输入、输出、显示、控制接口
 
(1)、前面板:
 
     
 
     
  机身前面板中间有醒目的指示灯,从上到下依次是 录像 网络 电源状态指示灯。
                                     
 右侧刻录机上面,有第一通道多合一输入音频选择、画面调节摇杆按键和状态指示灯。分别是电源指示灯、音频选择按键、画面模式指示灯、音频模式指示灯、画面选择摇杆按键。右侧一个USB接口,可接入鼠标操控机器。
 
             
机身左侧后端,内嵌一个小型有源音箱(可选),方便机器调试时使用。
 
(2)、后面板:
 
     
 
  
机器尾板右侧中间,为本机第一输入通道的四合一输入接口
             
 
分别有2个HDMI、1个DVI、1个VGA接口,均支持1080P60以及以下参数输入;该4路入口,支持录制为四合一画面模式,可通过前面板画面调节摇杆按键选择显示模式,分别可显示正方4画面、上下2画面、左右2画面、上一下三 4画面、单画面。
HDMI输入接口,支持含音频输入;每个输入接口右边各有一个3.5音频输入接口,可分别为视频配音或混音。
尾板右上角,有一个SDI BNC输出接口,可环出第一输入通道的音视频画面。
 
尾板中间下面有四个SDI输入接口,其中第一个本机默认不可以使用,其他3个SDI输入接口,是本机的第二、第三、第四输入通道,支持1080P30/25hz以及以下参数输入。该三个SDI输入接口录制的画面是各自独立的音视频文件。
 
                
尾板左侧上面,有一组机器的视频环出、音频输出、输入接口。



 

 

 依次为2个AV BNC环出接口、1个红色3.5音频输出接口;四个白色音频输入接口,可分别为第一、二、三、四输入通道配音。当每个输入视频含有音频时,也可进行混音。
 
尾板右下部,是整机控制和输出部分

                        
 

 

  有1个千兆自适应LAN网口,可接路由器或者交换机;有2个USB接口,可接移动硬盘、鼠标进行文件备份;1个HDMI输出接口,可含音频输出4个通道输入的音视频画面,支持16/8/4/1画面显示;有RS485、232协议控制接口,可接入并操控云台摄像机;有1个12V4A的电源插口;1个硬电源开关;右边1个VGA输出接口,可与HDMI同步输出显示画面。



 
        
二、功能介绍
 
1、便捷的操控模式
 
  WHA-01录播机,可完全脱离网络和电脑,支持本机直接接电视机或者显示器,接入USB鼠标操控。由于采用无开箱用机方案,客户采购回家,在前面板插入硬盘或插入光盘即可硬盘录像、光盘刻录。
                
          
                
  录播机接电视机后,鼠标点右键即可进入快捷操控菜单。如录像控制、回放、云台控制、输出调节、通道模式、画面调节、关闭系统等。点击主菜单,则进入更具体的系统设置等界面。
 
              
 


WHA-01也支持局域网电脑进行远程操控。
 
  录播机用网线接入电脑或者都接入路由器(交换机)后,在录像机的网络设置端,会产生一个IP地址,在电脑浏览器输入IP地址,即可进入录播机的后台系统。可以与本机操控一样进行操作录播机。
 
                    
 
2、丰富的数字物理输入、输出、环出接口,满足不同场景高清录制、播放和显示需要
    WHA-01,不仅支持4路合成录制,也支持分别录制,是全景录播机与常规录播机的有力融合。
  支持输入2路HDMI、1路 DVI 、1路VGA、3路SDI常用的数字接口,兼容市面上常见的各类高清摄像机以及播放机。
  支持1080P60以及以下各类参数输入,具有宽泛的兼容性。
  具有HDMI、VGA、AV同步实时输出接口,可接多台设备同时显示。
  具有1个SDI环出接口,可实时环出第一输入通道四合一的实际画面。
 
3、具备混音模式,既支持每个输入接口分别配音,也支持多输入音频混音录制。
   HDMI本身支持含音频输入,满足了视频会议录制的音频要求。
  4个3.5音频输入接口,满足了多合一输入通道每个输入接口的配音;也可共同混音录制。
  4个莲花音频输入接口,支持为每个通道另外配音。
 
4、数字高清物理输入接口与网络IPC双兼容输入型录播机
  WHA-01,不仅支持多达7路数字物理接口输入录制;也支持IPC网络信号输入录制;如网络摄像机、远程视频会议终端设备等网络信号。



 
                  
(1)、纯数字物理输入模式:4通道7路输入;
(2)、同时切入4路IPC网络信号输入同时录制
  当4通道7接口物理输入时,可一键切为同时输入4路1080P高清IPC网络信号输入;实现8通道11机位同时录制。
(3)、一键切为8路1080P高清纯IPC网络信号输入录制
(4)、一键切为16路960P IPC网络信号输入录制
 
5、画面显示模式科学简洁
  WHA-01输入信号源后,画面显示模式丰富实用。既可以7路数字物理输入接口四通道7画面显示,也可一键单通道全屏显示。
 
             
 
  第一通道的4路输入全景画面,可通过摇杆按键调整为 正方4画面、上下2画面、左右2画面、上一下三 4画面、单画面。该通道录像模式为多合一录像模式,适合会议室、教室、医疗示教、投招标室、体育赛事、舞台演艺等同一场景时音视频录制使用。
  
全景输入通道显示模式:
             
 
  第二、第三、第四通道,为分别独立音视频录制模式,各自显示一个画面。适合具有SDI输出接口的会议摄像机、视频会议终端设备录制、小型会议室录制。可以同时录制三间安装了一台会议摄像机的小型会议室使用。
  当数字物理信号输入与网络IPC混合输入时,可以显示为16/8/4/1画面模式。每个画面均可以一键全屏。
 
6、光盘刻录 简单方便

 

(1)、实时刻录
  按下光盘出仓键,置放好DVD光盘,选择任一输入通道,点击实时同步刻录,就开始实时刻录。可显示刻录时间进程、光盘剩余容量。刻录完毕,光盘会自动弹出。



 
(2)、备份刻录
  进入文件备份界面,选择任一输入通道,或者选择全通道,对已经录制到硬盘的文件,将需要刻录的文件打包为光盘容量兼容的大小,一键进行备份刻录,刻录完成,会提示刻录完毕,弹出光盘。
 
   
 
7、硬盘录制模式,实用快捷
  用钥匙打开硬盘仓,置放进入3.5寸SATA硬盘,锁上仓盖即更换好硬盘;可置放高达3T的大容量硬盘;录制满后,可关机更换新硬盘。可设置录制满自动停止,也可设置覆盖录制。以输入1080P60高分辨率计算,单通道每小时占用硬盘空间1.8G左右,3T硬盘,可以连续录制2个多月。
(1)、选择好需要录制的通道,一键开启或者停止录制;
 
                        
 
(2)、定时预约录制;每个通道每天可设置4个定时预约录像时间段。
 
                       
 
(3)、移动侦测录制
(4)、报警录制
(5)、开机自动录制;开机后可默认上一次关机时的模式,自动录制。
(6)、录制文件为标准高清H264格式,即使突然断电,也可保护文件不丢失。
(7)、兼容HDCP协议,支持录制各类加密视频。
 
8、WHA-01支持纯录音使用
  该机不仅是一台多功能视频录播刻录机,也是一台单路录音机。当第一输入通道视频端口没有输入视频信号,只输入给音频时,即可实现录音功能。
 
9、文件播放
  WHA-01不仅支持在硬盘录像的时候实时同步直播,也支持边录边回看,或者进行单纯的视频回放。
由于是多通道输入录制,回放时具有多种文件检索回看模式。
(1)、检索模式
有时间点检索、日历检索、事件检索、通道检索模式
 
            
 
(2)、回放模式
可以多路实时回放、单选任何一路放大回放
 
              
 

 

(3)、光盘播放

 

  将光盘插入有DVD光驱的电脑,利用随机配送的播放软件播放;该软件即可小窗口播放,也可一键全屏播放;还可将光盘的H264文件一键转换为AVI格式。
 



 
  
10、文件备份
  录制到内置硬盘的文件,可在机器的USB接口插入U盘或者移动硬盘拷贝出来。拷贝的时候,可以选择某一通道的多个文件,或者全通道的文件,一键进行备份,备份的时候,可选格式AVI。同样,也可如上述,用光盘刻录备份。备份的时候,无论是移动硬盘还是光盘刻录备份,均可以选择全通道的文件打包备份。
 
          
 
11、文件剪切和重点标记功能
   录制到硬盘里的视频,可以将其中某一时段的文件,掐头去尾,单独剪切备份到移动硬盘或者刻录到光盘。对重要文件的去粗存精,具有重要的意义。
图片:
   对硬盘里繁杂的文件,可将其中经常要回放的视频进行重点标记,以便快捷找到播放;可以中英文命名标记!
 
 
12、网络功能
  WHA-01不仅支持本机操控,也具有丰富的网络功能。
(1)、局域网电脑操控功能
  在局域网电脑通过浏览器登陆WHA-01的IP地址,进入后台,可以进行视频直播、视频点播、视频下载、语音对讲、系统设置、录像控制等操控。
 
           
               
(2)、因特网电脑、手机支持远程直播
  因特网公网的电脑、手机安装客户端,输入WHA-01的ID号码即可远程直播录播机正在输入录制的音视频信号。
 
因特网电脑客户端登陆:

               
 
 手机客户端登陆
 
             
 
(3)、可以直接操控云台摄像机
  WHA-01具有RS232、485协议接口,接入云台摄像机,即可直接在录像机上用鼠标操控摄像机的上下左右、推远拉近、聚焦变焦功能。录播机接电视机本机操控和局域网电脑操控,均支持摄像机云台操控。
 
                 
 
 

 

三、产品参数表