主页
公司简介
特惠促销
产品展示
最新信息
技术支持
产品评测
软件下载
留 言 板
联系我们
English
搜索
标 题
模 糊
搜索
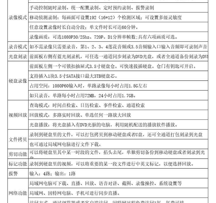
硬盘光盘录播机7机位+16路IPC输入WHA-02
时间:
2023-02-13 21:42
作者:
春源丽影
产品文字描述和产品报价以及下单地址:
http://shop.cncyly.net/goods-598.html